当前位置:首页 > 招标公告 > 天津外国语大学附属滨海外国语学校采购生态城校区2022年至2025年(初中部)物业管理服务项目(项目编号:TGPC-2022-BHD-0064)中标结果公告

天津外国语大学附属滨海外国语学校采购生态城校区2022年至2025年(初中部)物业管理服务项目(项目编号:TGPC-2022-BHD-0064)中标结果公告

招标公告 天津天津 发布日期:2022-08-26

 

受天津外国语大学附属滨海外国语学校委托,天津市滨海新区政府采购中心以公开招标方式,对天津外国语大学附属滨海外国语学校采购生态城校区2022年至2025年(初中部)物业管理服务项目实施采购,现将中标结果公布如下:

一、项目名称和编号

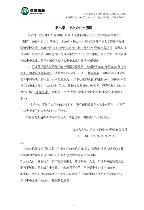
1.项目名称:天津外国语大学附属滨海外国语学校采购生态城校区2022年至2025年(初中部)物业管理服务项目

2.项目编号:TGPC-2022-BHD-0064

二、中标信息

1.中标供应商名称:天津市弘滢物业管理有限公司

2.中标供应商地址:天津市滨海新区塘沽街道紫云园23-1-601

3.中标金额:5867828.67元

4.主要中标标的名称、规格型号、数量、单价、服务要求或者标的基本概况:见附件

三、评标委员会成员名单

刘曙光、杜邢玉、刘虎、张健文、刘春颖(采购人代表)

四、项目联系人及联系方式

1.联系人:刘春雪

2.联系方式:022-25866129

五、采购人的名称、地址和联系方式

1.采购人名称:天津外国语大学附属滨海外国语学校

2.采购人地址:天津市滨海新区中新天津生态城和韵路1799号

3.采购人联系电话:张咪咪 25264526

六、采购代理机构的名称、地址和联系方式

1.采购代理机构名称:天津市滨海新区政府采购中心

2.采购代理机构地址:天津市滨海新区大连道1558号

3.采购代理机构联系方式:022-25866131

七、质疑、投诉方式

参与本项目政府采购活动的供应商认为中标结果使自己的合法权益受到损害的,可以在中标结果公告期限届满之日起7个工作日内,以书面形式向采购人和天津市滨海新区政府采购中心提出质疑,逾期不予受理。供应商对质疑答复不满意的,或者采购人、采购代理机构未在规定期限内作出答复的,供应商可以在质疑答复期满后15个工作日内,向采购人同级财政部门提出投诉,逾期不予受理。

八、本项目不向中标供应商收取服务费。

九、中标结果公告期限

中标结果的公告期限为1个工作日。

十、招标文件公告:见附件

 

                          2022年08月26日

0064文件.doc

极速截图202208230938.png

相关公告

客服