当前位置:首页 > 招标公告 > 北京师范大学天津生态城附属学校采购2022-2025年物业管理服务项目(项目编号:TGPC-2022-BHD-0086)中标结果公告

北京师范大学天津生态城附属学校采购2022-2025年物业管理服务项目(项目编号:TGPC-2022-BHD-0086)中标结果公告

招标公告 天津天津 发布日期:2022-10-31

北京师范大学天津生态城附属学校委托,天津市滨海新区政府采购中心公开招标方式北京师范大学天津生态城附属学校采购2022-2025年物业管理服务项目实施采购现将中标结果公布如下:

一、项目名称和编号

1.项目名称:北京师范大学天津生态城附属学校采购2022-2025年物业管理服务项目

2.项目编号:TGPC-2022-BHD-0086

二、中标信息

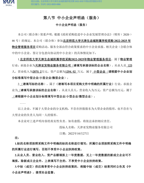
1.中标供应商名称:天津亚发物业服务有限公司

2.中标供应商地址:天津空港经济区保航路1号航空产业支持中心645D39室

3.中标金额:13,383,286.28元

4.主要中标标的名称、规格型号、数量、单价、服务要求或者标的基本概况:物业服务

三、评标委员会成员名单

宫长禄、门心宏、张文玲、王志东、孙迎辉、仇宇晨(采购人代表)、刘权增(采购人代表)

四、项目联系人及联系方式

1.联系人:郭晓萌

2.联系方式:022-25866131

五、采购人的名称、地址和联系方式

1.采购人名称:北京师范大学天津生态城附属学校

2.采购人地址:天津市中新生态城新昌道203号

3.采购人联系电话:李全勇,022-67956008

六、采购代理机构的名称、地址和联系方式

1.采购代理机构名称:天津市滨海新区政府采购中心

2.采购代理机构地址:天津市滨海新区大连道1558

3.采购代理机构联系方式:022-25866131

七、质疑、投诉方式

参与本项目政府采购活动的供应商认为中标结果使自己的合法权益受到损害的,可以在中标结果公告期限届满之日起7个工作日内,以书面形式向采购人和天津市滨海新区政府采购中心提出质疑,逾期不予受理。供应商对质疑答复不满意的,或者采购人、采购代理机构未在规定期限内作出答复的,供应商可以在质疑答复期满后15个工作日内,向采购人同级财政部门提出投诉,逾期不予受理。

八、本项目向中标供应商收取服务费0元。

、中标结果公告期限

中标结果公告期限为1个工作日。

、招标文件公告:见附件

 

                          2022年10月31日


0086文件.doc
中小企业声明函.png

相关公告

客服