当前位置:首页 > 招标公告 > 天津市公共资源交易中心(天津市政府采购中心)办公自动化(OA)系统升级改造项目(项目编号:TGPC-2023-D-0783)成交结果公告

天津市公共资源交易中心(天津市政府采购中心)办公自动化(OA)系统升级改造项目(项目编号:TGPC-2023-D-0783)成交结果公告

招标公告 天津天津 发布日期:2023-11-08

天津市公共资源交易中心(天津市政府采购中心)委托,天津市政府采购中心以单一来源方式,对天津市公共资源交易中心(天津市政府采购中心)办公自动化(OA)系统升级改造项目实施采购,现将成交结果公布如下:

一、项目名称和编号

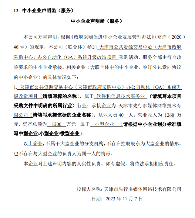
1.项目名称:天津市公共资源交易中心(天津市政府采购中心)办公自动化(OA)系统升级改造项目

2.项目编号:TGPC-2023-D-0783

二、成交信息

1.成交供应商名称:天津市先行多媒体网络技术有限公司

2.成交供应商地址:华苑产业区海泰发展六道6号海泰绿色产业基地I-412室

3.成交金额:250000.00元

4.主要成交标标的名称、规格型号、数量、单价、服务要求或者标的基本概况:办公自动化(OA)系统升级改造服务

三、单一来源采购人员名单

赵荣领、蔡顺义、李宗孚(采购人代表)。

四、项目联系人及联系方式

1.联系人:孙涛、王永锋

2.联系电话:022-24538280   

五、采购人的名称、地址和联系方式

1.采购人名称:天津市公共资源交易中心(天津市政府采购中心)

2.采购人地址:天津市河东区红星路79号

3.采购人联系电话:李宗孚 022-24538388

六、采购代理机构的名称、地址和联系方式

1.采购代理机构名称:天津市政府采购中心

2.采购代理机构地址:天津市河东区红星路79号

3.采购代理机构联系方式:022-24538283

七、质疑方式

参与本项目政府采购活动的供应商认为成交结果使自己的合法权益受到损害的,可以在成交结果公告期限届满之日起7个工作日内,以书面形式向采购人和天津市政府采购中心提出质疑,逾期不予受理。

八、本项目不收取代理服务费。

九、成交结果公告期限

成交结果的公告期限为1个工作日。

 

 

                          2023年11月08日

单一来源采购文件(TGPC-2023-D-0783).doc
中小企业声明函.png

相关公告

客服